728x90

Unity 33

[Unity] UIManager와 볼륨 조절 기능 연동의 방법 - TIL#52

UIManager의 원리 현재 프로젝트에 적용할 UIManager은 원리가 다음과 같다. UI 프래팹들을 동적으로 관리할 수 있는 UIManager(싱글톤)이 존재 모든 UI 스크립트들은 UIManager를 상속 대신 MonoBehaviour은 상속받질 않음 따라서, 유니티 생명주기에 해당하는 함수를 쓸 수가 없음 이는 UIManager와의 상속을 통해 해결할 수 있음 구현한 볼륨 조절 UI UI는 위와 같이 디자인 했다. 각 사운드마다 슬라이더가 달려있어 마우스 클릭으로 조절 가능하다. 각 슬라이더에는 VolumeSlider라는 스크립트가 달려있고, 스크립트의 필드엔 VolumeType라는 열거형 자료가 지정되어 있다. 이를 각각 선택해서 할당할 수 있다. 그리고 Update문에서는 주기적으로 현재 슬..

팀 프로젝트(4) : 발표와 회고 - TIL#50

# 우리 팀의 시연 영상 https://youtu.be/NJTMe8cbUV0 # 피드백 발표에 새로운 시도를 하지 말고 남들이 다 하는 듯이 평범하게 발표를 했으면 좋겠다. 그리고 영상을 만들거면 트러블 슈팅 같은 육성 발표에 집중해야 하는 영상엔 BGM을 깔지 않았으면 좋겠다. 리듬게임 같은 장르는 훨씬 더 좋은 퀄리티의 게임으로 발전시키기가 어려워 보통 프로젝트 때 잘 선택하지 않는 장르다. 그러나 패턴툴 같은 부분을 굉장히 잘 구현을 해주셨고 이런 부분을 포트폴리오에 활용하면 좋을 것 같다. # 회고, 일주일 간 프로젝트를 진행하며 발표 후 느낀 점 아쉬웠던 점 1. 적어도 3곡 정도는 채보를 완성해서 게임에 실고 싶었지만, 생각보다 각 곡마다 채보를 찍는다는 것 자체가 단순 반복적인 일을 넘어 곡..

[Unity] 리듬게임 개발 마무리 단계 - TIL#49

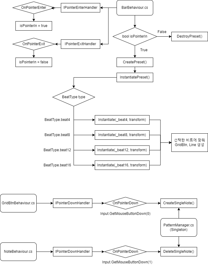
시연 영상 https://youtu.be/NJTMe8cbUV0 내가 한 일 맡은 역할 1. PatternSequencer (일명 채보툴) 2. InGame UI & Effect (인게임 UI와 효과) 1번 역할에서 사용된 스크립트 BarBehaviour.cs - 채보툴에서 마디를 클릭했을 때의 반응 등의 UI 행동 GridBtnBehaviour.cs - 클릭한 위치에 노트가 생성되고 각 트랙의 List에 해당 정보가 변환되게 행동 NotePSBehaviour.cs - 생성한 노트의 마우스 우클릭 시 삭제 BeatSelectorUI.cs - 4, 8, 12, 16박자 선택 UI와 제어 GridInfoUI.cs - 패턴 그리드의 마디 선택과 확대/축소 정보 제공 UI의 제어 SaveLoadUI.cs - 채보..

[Unity] 리듬게임 채보 툴 제작(2) - TIL#47

트러블 슈팅 1. Hierarchy 상 삼촌관계의 오브젝트의 컴포넌트를 가져오기 위의 Hierarchy 상 각각의 GridBtn 객체 가 속해있는 Bar 오브젝트 하위의 BarNum의 String 값을 가져오고 싶은 게 목적이었다. 처음에는 GridBtn 스크립트 에서 GetComponentInParent 를 사용해서 가져오려 했으나, 당연하게도 작동하지 않았다. 그래서 GridBtn에서 바로 BarNum으로 접근하려고 시도하지 말고, Bar 스크립트에서 GetComponentInChildren으로 BarNum의 정보를 가져온 다음 GridBtn에서 그것을 참조하는 식으로 해결했다. GridBtnBehaviour.cs using System.Collections; using System.Collectio..

[Unity] 리듬게임 채보 툴 제작(1) - TIL#46

트러블 슈팅 UI 드래그 드롭 시 마우스 좌표를 사용하면 원하는 위치에서 벗어나는 문제 해결 : 마우스 좌표를 사용하지 않고 IPointerDownHandler.OnPointerDown 의 eventData를 이용 // Grid 클릭 시 void IPointerDownHandler.OnPointerDown(PointerEventData eventData) { defaultPos = _grid.position; startingPos = eventData.position; } // 드래그 중일 때 void IDragHandler.OnDrag(PointerEventData eventData) { moveOffset = eventData.position - startingPos; _grid.position = ..

[Unity] 팀 프로젝트 : 4키 리듬게임 기획 - TIL#45

제안된 아이디어 skyroads 소울라이크 점프 게임 리듬 게임 체스 + 섯다 교육용 어플 ALT + F4 아이디어 선정 시 유의사항, 조언: 포트폴리오, 심화 팀프로젝트 & 최종 프로젝트 콘텐츠가 조금 얕더라도 넓은게 좋다 3D 액션 RPG로 예를 들면, 전투가 빡세고 다른 컨텐츠가 없다? 그러면 몇 명만 가져간다 자기가 메인 콘텐츠를 하나씩 가져 갈만한 넓고 얕은 게임이 좋다 리듬게임은 어떨까? 대표적인 리듬게임 (레퍼런스): DJMAX RESPECT V EZ2ON REBOOT : R Pump It UP! Qwilight => 건반형 리듬게임 리듬 세상 A Dance of Fire and Ice 등 =============================== Side Track 기믹을 배제한 DMRV 4..

[Unity] 심화 주차 개인 과제 기획 - TIL#41

개인 과제 뭘로하지? 셔플 체스? 2~10 J, Q, K, A 폰 8개 룩 2, 나이트 2, 비숍 2, 퀸1, 킹1 각자 토큰 3개 섯다 + 체스? 토큰을 자기 진영의 아무 칸에 배치 가능 토큰에 상대 기물이 들어오면 듀얼 토큰 1. 빈 칸에 배치 2. 기물에 배치 빈 칸에 상대 기물이 들어오면 => 무조건 듀얼, 내가 이기면 상대 기물 잡음, 상대가 이기면 칸 차지 기물에 배치, 기물 끼리 충돌한다면 if 토큰O -> 토큰X => 평소 처럼 잡힘 if 토큰O -> 토큰O => 듀얼 if 토큰X -> 토큰O => 해당 기물 점수 이하의 기물로만 승부 가능, 즉, 퀸+토큰이면 9점 이하 기물들 모두 승부 걸기 가능 토큰 갯수 -> 얻은 기물 점수 3점 당 하나 카드 셔플은 언제? 최초의 기물 교환이 일어났..

728x90